3D ART AND ANIMATION
An ongoing exploration of form and texture in Blender. These 3D studies—from vases to morphing shapes to small spaces—are driven by curiosity and a love for small, surprising details. The first project, an Isometric Room Study, presents a fully realized office space where every object, furnishing, and detail—from the floor and walls to the pens, keyboard, and even the image on the computer monitor—was carefully modeled and designed by me. Lighting, textures, and close-ups of objects highlight technical skill, attention to detail, and storytelling in 3D design.
An ongoing exploration of form and texture in Blender. These 3D studies—from vases to morphing shapes to small spaces—are driven by curiosity and a love for small, surprising details. The first project, an Isometric Room Study, presents a fully realized office space where every object, furnishing, and detail—from the floor and walls to the pens, keyboard, and even the image on the computer monitor—was carefully modeled and designed by me. Lighting, textures, and close-ups of objects highlight technical skill, attention to detail, and storytelling in 3D design.






VASE PROJECT
A series of 3D vase studies, modeled and sculpted entirely in Blender. These pieces explore form, texture, and material properties, demonstrating how digital sculpting can translate to realistic and expressive objects. A combination of rendered images and a screenshot of the interface illustrates both the final result and the process behind the modeling.
A series of 3D vase studies, modeled and sculpted entirely in Blender. These pieces explore form, texture, and material properties, demonstrating how digital sculpting can translate to realistic and expressive objects. A combination of rendered images and a screenshot of the interface illustrates both the final result and the process behind the modeling.







SLEEP REIMAGINED POSTER
A whimsical landscape poster created in Blender for a design assignment. This project experiments with lighting, composition, and mood to create a surreal, imaginative environment. One image shows the final rendered poster, and the other shows a screenshot of the Blender scene to highlight the 3D work behind the composition.
A whimsical landscape poster created in Blender for a design assignment. This project experiments with lighting, composition, and mood to create a surreal, imaginative environment. One image shows the final rendered poster, and the other shows a screenshot of the Blender scene to highlight the 3D work behind the composition.


DOG HEAD MODEL
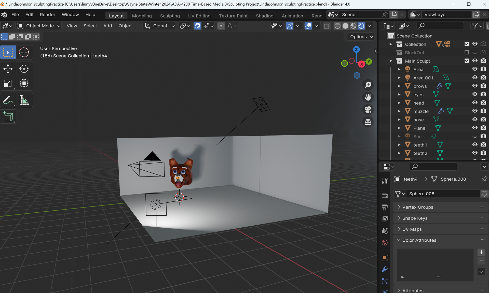
A character-focused 3D study of a dog’s head, fully modeled, sculpted and textured in Blender. This project emphasizes sculpting anatomy, expressive features, and subtle surface details. One image shows the rendered model, and the other captures the Blender interface to demonstrate the modeling process.
A character-focused 3D study of a dog’s head, fully modeled, sculpted and textured in Blender. This project emphasizes sculpting anatomy, expressive features, and subtle surface details. One image shows the rendered model, and the other captures the Blender interface to demonstrate the modeling process.


UNDERWATER LANDSCAPE WITH SEAHORSE
A small, playful underwater scene featuring a cartoony seahorse. This project explores environment modeling, sculpting, creative lighting, and stylized design within Blender. Two images capture both the final render and a screenshot of the 3D scene.
A small, playful underwater scene featuring a cartoony seahorse. This project explores environment modeling, sculpting, creative lighting, and stylized design within Blender. Two images capture both the final render and a screenshot of the 3D scene.


CUBE MORPHING ANIMATION
A simple animation demonstrating the morphing of a cube through different shapes, sizes, and colors. This project highlights my early experimentation with keyframes, object transformations, and timing in Blender.
A simple animation demonstrating the morphing of a cube through different shapes, sizes, and colors. This project highlights my early experimentation with keyframes, object transformations, and timing in Blender.
FLOATING BALLS ANIMATION
An early animation project exploring motion, rotation, and object interaction. Simple spheres float and spin in space, allowing me to test animation principles like easing, spacing, and repetition.
An early animation project exploring motion, rotation, and object interaction. Simple spheres float and spin in space, allowing me to test animation principles like easing, spacing, and repetition.
BIRD PLAYGROUND ANIMATION
A fun, cartoony animation of birds interacting with a slide and swings. This project demonstrates my ability to combine modeling, sculpting, animation, and storytelling in a playful, engaging 3D scene.
A fun, cartoony animation of birds interacting with a slide and swings. This project demonstrates my ability to combine modeling, sculpting, animation, and storytelling in a playful, engaging 3D scene.